教学实施过程
(1)指定适当书目课外阅读
(2)结合教学内容展开课堂讨论
(3)员工讨论,发表读后感想
(4)老师分享典型案例总结
(5)播放典型案例视频
课程思政内容
思政案例1-1:默默付出的测绘人
在荒无人烟的戈壁沙漠,总要有人,去那遥远地带测天量地;在生命禁区的世界之巅,总要有人,将那生命禁区精确丈量;在冰雪覆盖的南极海岸,总要有人,来填补大片的测绘空白;在旖旎风情的异国他乡,也总有人,向全世界展示中国力量。他们有一个共同的名字:测绘人。
艰苦环境 历经磨练
如果说国民经济建设是一条“龙”,那走在“龙头”位置的一定是测绘行业了。新中国成立初期,百废待兴。没有基础测绘数据的保障,水利、道路工程不能修建,房屋建设也无法保障安全,甚至就连国家精确的版图都不能拿出!从那时起,注定了这份简单工作的不平凡。然而,在那个年代,做大地测量工作异常艰苦。自然灾害、虎豹豺狼、土匪强盗,每一样都是测绘队员的致命天敌。艰苦的环境从来不会让优秀的人们屈服,反而历练出一批优秀的测绘队员。在《不忘初心——国测一大队艰苦奋斗无私奉献的故事》一书中,可见一般。我仿佛看到了来来回回穿行于大雪中的“雪里金刚”王永吉,看到了勇攀珠峰、续写辉煌的任秀波,也看到了坚守测绘仪器资料、英勇牺牲的吴昭璞……沙漠中、冰川上、雪地里,到处都活跃着测绘队员们的身影,无论气候多么极端,队员们总能出色地完成任务,给国家交上一份满意的答卷。测绘人的生活是艰苦的,不论是过去还是现在。但天降大任,纵使测量的路途困难重重,测绘人仍然百折不回。
英雄背后 血泪满襟
读研期间,我曾多次到西藏参与地质调查项目,深知那里的艰苦与危险,交通、通讯的不便,每次去都是尽可能多地完成任务,回家简直就成了一种奢望。家里人为了让我安心工作,也从来不跟我讲家里的烦心事,家人生病了,家里出事了也从来不让我知道。
是啊,为了工作,多少次,测绘人不能尽到做父母的基本义务,在孩子的哭声中离开;多少人,他们不能在父母身边尽孝,父母临终也不能赶回家里。强大的队员,有一颗坚强的心,更有一个让他们能够更加强大的家庭,作为他们可以依靠的后盾。
当我们乘坐地铁,在没有堵车的环境中上下班时;当我们乘坐高铁,以几百公里每小时的速度出行时;当我们乘坐飞机,感叹科技发展带来的便利时,我们能看到的是科技的发展,是社会的进步。我们不会想到,在这背后是测绘人的无私奉献与默默付出,而在他们的背后,是家人的包容与支持。
致敬测绘工作者,更致敬他们背后的家人!
不忘初心 方得始终
60余年,历经艰辛。测绘人爬过最陡峭的山峰,走过最荒无人烟的道路,足迹踏遍祖国的大江南北。伴着初升的太阳,摸爬滚打中走过了最艰难的时代,也收获了无数的荣誉。时代在变,不变的是测绘队员们爱国报国、勇攀高峰,忠于党、忠于人民、无私奉献的初心。有信仰,才会有方向,才会有力量;坚守初心,才能在变化万千的世界中保持自己内心的宁静。
未来将会有更多的测绘工作者,沿着先辈的足迹,前仆后继,将祖国的每一寸土地精确丈量,将测绘精神薪火相传。
思政案例1-2:工匠精神
曾几何时,工匠是一个中国老百姓日常生活须臾不可离的职业,木匠、铜匠、铁匠、石匠、篾匠等,各类手工匠人用他们精湛的技艺为传统生活景图定下底色。随着农耕时代结束,社会进入后工业时代,一些与现代生活不相适应的老手艺、老工匠逐渐淡出日常生活,但工匠精神永不过时。
那么什么是工匠精神?工匠们喜欢不断雕琢自己的产品,不断改善自己的工艺,享受着产品在双手中升华的过程。工匠们对细节有很高要求,追求完美和极致,对精品有着执着的坚持和追求,把品质从99%提高到99.99%,其利虽微,却长久造福于世。总结一下就是精益求精,注重细节,严谨,一丝不苟,耐心专注坚持,专业敬业,目标是打造本行业最优质的产品,其他同行无法匹敌的卓越品。


有那么一群人,他们常年奔波在荒郊野外、项目工地、房前屋后,一件警示服、一张地形图、一把卷尺、一架全站仪、一台GPS接收机,外加一张黝黑的脸……这就是他们给大家的全部印象。他们用脚步丈量大地,用科技测绘山河,用数据记录发展,他们就是测绘员!


说起测绘,大多数人会认为,测绘就是拿把尺子长宽一量轻而易举的事,也是与我们八竿子打不着的行业。然而每一幅地图的制作、每一项工程的建设、每一条道路的修建,每一条管道的铺设,还有每一本不动产权证书的背后,都少不了这项专业技术。

工匠精神落在测量人员个人层面,就是一种认真精神、敬业精神。其核心是:不仅仅把工作当作赚钱养家糊口的工具,而是树立起对职业敬畏、对工作执着、对产品负责的态度,极度注重细节,不断追求完美和极致,给客户无可挑剔的体验。将一丝不苟、精益求精的工匠精神融入测量的每一个环节。



测绘人用美好的青春编织着经天纬地的梦想,测绘人用辛勤的汗水构建起城市的坐标。他们把自己的理想与青春浓缩在美丽蓝图中,他们永远是城市和矿山建设的先行者。从茫茫草原到黑土地都留下了他们坚实的足迹,每一处都洒下了他们辛勤的汗水,每一处都留下了他们艰难的脚印。他们彰显的就是当代最值得尊敬的工匠精神,也是值得我们每位员工学习的中国精神!
思政案例2:嫦娥三号
北京时间12月17日1时59分,探月工程嫦娥五号返回器在内蒙古四子王旗预定区域成功着陆,标志着中国首次地外天体采样返回任务圆满完成。
中国探月工程是《国家中长期科学和技术发展规划纲要(2006-2020年)》明确的国家科技重大专项标志性工程,自2004年1月立项并正式启动以来,已连续成功实施嫦娥一号、嫦娥二号、嫦娥三号、再入返回飞行试验和嫦娥四号等五次任务。
2007年,嫦娥一号成功获取了中国第一幅全月球影像图;
2010年,嫦娥二号作为先导星,为嫦娥三号的落月探测进行多项技术验证;
2013年,嫦娥三号在月面着陆,让中国成为世界上第三个实现地外天体软着陆的国家;
2014年,探月工程三期再入返回试验器为后续的嫦娥五号验证了“打水漂”再入返回技术;
2018年,嫦娥四号中继星“鹊桥”发射升空,为嫦娥四号提供中继通信服务;
2019年,嫦娥四号实现了人类历史上的首次月球背面软着陆。
探索浩瀚宇宙是共同梦想,和平利用太空是共同理念。从人类航天史的角度审视,中国的月球、火星乃至更远的行星探测计划,都是地球文明向外太空探索乐章中不可缺少的部分。
嫦娥四号月球探测器的研制和应用情况包括利用摄影测量测绘技术生成的具有米级分辨率的着陆场地形产品,和着陆后实时生成厘米级分辨率的地形产品等。
科技自立自强的旋律最为动听。嫦娥系列代表着中国航天自主创新道路的新成就,地理空间技术为嫦娥怎么走,带回什么提供了强有力的技术支撑。只有通过独立自主的探索攻关,一直秉持科技自立自强的信心,才能谱写出壮美的乐章,奏响向航天强国迈进的铿锵华音。
思政案例2:南水北调
习近平总书记在党的十八大上提出了建设学习型、服务型、创新型马克思主义执政党的重大任务。把学习放在第一位,是因为学习是前提,只有通过学习和实践才能增强本领。建设学习型领导班子在整个党建中处于一个十分重要、关键的位置,如何响应中央的号召、积极主动地推动学习型班子建设,是一项紧迫而重要的任务
南水北调工程的根本目标是改善和修复北方地区的生态环境。由于黄淮海流域的缺水量80%分布在黄淮海平原和胶东地区,因而优先实施东线和中线工程势在必行;在黄淮海平原和胶东地区的缺水量中,又有60%集中在城市,城市人口和工业产值集中,缺水所造成的经济社会影响巨大。因此,确定南水北调工程近期的供水目标为:解决城市缺水为主,兼顾生态和农业用水。
东平湖是南水北调东线工程重要的调蓄水库之一。从江苏扬州引来的长江水,经泵站逐级提水进入东平湖后分为两路,一路向北穿过黄河后自流到天津,另一路则向胶东地区供水。
“随着南水北调东线工程建成通水后,对水质的相关要求提升,推动沿线各地大力开展生态治理,包括东平湖在内的多个重要河湖湿地生态有了明显改善,生态效益突显。”

南水北调东线9月底正式通水 引长江水入青(图)

“江淮生态大走廊”:开启“京扬大运河”的新时代

南水北调东线二期工程加快推进 增加向京津冀供水

南水北调东线北延应急供水工程主体完工
思政案例3:高铁速度如此快还能保持平稳
高铁速度如此快还能保持平稳的原因有很多,比如高铁的技术、钢轨的打磨形成的平滑,但最关键的一条应该是路基的修整。
常开小车的人都会感觉到在高速公路上开车和在普通公路和山间小道上开车的感觉是完全不一样的。这就决定了路基质量对交通工具平稳的决定作用。而高铁的路基,基本上都是另外铺设的。其对平整的要求,可以说到了苛刻的地步了。
一般而言,铁路的路基标准是高于公路的标准的,即使我们做普通列车,也没有感觉到特别的颠簸,更没有做汽车的那种随时遭遇到的起伏感觉。
这说明火车运行是要求在一个平面上进行的。因此,在修整铁路路基时,就是高的地方要削平,低的地方要垫高,高低之间不能相差太大,否则,就不能作为铁路的路基了。
而在修建高铁的路基时,要求又不一样了。高铁路基的误差要求已经精确到毫米,这是人所感觉不到的误差。
高铁的铁路不是把铁轨铺好就完事的,首先,高铁的地基必须要保证足够的强度和刚度,如果基础不牢,后期如何修补都起不到作用。路基结构采用优质填料分层压实,基础牢靠,不会蓄水,此外还要经受住天寒地冻和雨水冲刷等恶劣气候的考验。
高速铁路列车运行速度和飞机起飞的速度差不多,所以,要是路基出现不平顺的情况,就会引起轨道不平顺,那么高铁在运行时就产生剧烈振动和颠簸,使得高铁无法实现高速、平稳、安全运行。
其次,填筑后的路基时间久了,就会出现下沉,轨道系统可调的高度有限,所以路基下沉量的程度是以毫米计算的。

高铁实地放线
2017年2月底,临沂国土测绘院勇担重任,扛起了鲁南高铁日临段的土地测绘任务。在此后的两年多时间里,他们翻山越岭、爬坡过河,一脚一脚地“走”出了鲁南高铁勘测定界图,高质量、加速度地完成了测绘任务,展现了“爱岗敬业、精益求精、开拓创新、勇于争先”的沂蒙测绘精神,为鲁南高铁的提前开通贡献了测绘力量。
这是《鲁南高铁日照至临沂段项目土地勘测定界技术报告书》中的一组数字,代表了某个“鲁南高铁界址点”的坐标位置。而今日鲁南高铁日临段正线全长约99公里、穿越沂蒙大地的行驶轨迹,就是由这7000多个界址点确定的,而且,这些界址点的定位必须精准到毫米。
临沂国土测绘院工作人员介绍说,这些界址点的数据是由鲁南高铁日临段设计方中铁设计二院提供的,但这些数据并不能直接使用。
原来,2017年时,地方机构和单位所使用的坐标系为“西安80坐标系”,而国家机构和单位所使用的坐标系为“国家2000坐标系”。
为此,临沂国土测绘院第一项工作,就是要将中铁设计院二院提供的所有坐标数据,转换为“西安80坐标系”下的坐标数据。
看似简单,实则繁琐。这需要对数字逐一核对,容不得半点马虎。


现场核对数据资料
根据任务周期,近万个界址点数据转换和核对工作,需要在两个星期内完成。任务急难险重,临沂国土测绘院土地测量中心的小伙子们,没有退缩,咬紧牙关,迎难而上。
白天完不成,就晚上熬夜;熬夜完不成,就通宵达旦;回家耽误功夫,就住在项目部、吃在项目部。累了,趴会;倦了,躺会。三五分钟、十来分钟的小憩,成了他们最珍贵的修整时间。
2017年4月3日晚,土地测量中心队员黄碧辉突然接到远在甘肃天水的父亲的电话。父亲告诉黄碧辉,“奶奶去世了,你回来送她一程吧。”
那一刻,黄碧辉崩溃了。他是奶奶一手带大的,奶奶的突然离世,让刚刚步入社会的黄碧辉难以承受。但眼前的工作,也到了紧要关头。黄碧辉只能咬紧牙关,擦干眼泪,继续奋战。一个通宵之后,黄碧辉提前完成手头任务,匆匆踏上火车,赶回天水老家。
这就是临沂国土测绘院土地测绘中心的好男儿。他们用不眠不休、不分昼夜、以时间换空间的精神,高质量完成界址点坐标转换和核对工作,为鲁南高铁日临段的建设交上了第一份圆满的答卷。
宏伟蓝图变现实
挂图作战、接茬进行。来不及喘口气,临沂国土测绘院土地测绘中心的小伙子们又投入到更加艰巨的任务中——实地放线。
放线工作是将界址点的位置,一一准确落到沂蒙大地上,是把宏伟蓝图变成美好现实的关键步骤。即把图纸上界址点的位置用木桩、铁钉、钢筋、油漆等工具,在地面处做上醒目的标记,同时用线和白灰将彼此相邻的两个界址点连接起来。这样两条平行的界线,就构成鲁南高铁日临段的红线区。这些红线区,就是高铁及其附属建筑所要建设的区域。
2017年4月5日,清明节后的第一天,风很大,枯草折,冷风袭人。这一天,鲁南高铁日临段放线工作正式拉开帷幕。临沂国土测绘院土地测绘中心的工作人员,两人一组、奔赴一线。
规划图上的界址点,看起来很平滑;但在实际场景中,它们却像大珠小珠落玉盘一般,散在山中、水中、村庄中。
4月,寒风依旧刺骨。土地测绘中心工作人员季建勋遇到了难题:一个界址点落到了冰冷的河中央,然而,这个位置刚好是桥墩所在位置,非常重要,必须标记。
季建勋没有犹豫,脱下衣服,深一脚、浅一脚地走了过去,并将长长的钢筋用力地砸进了水中央。
8月,天气燥热难耐。他们仍然毫不犹豫地钻进密集的玉米地,找准点,做好标记,任凭汗水湿透了脊背。同行的地方政府工作人员中暑倒下了,但他们依旧坚持,不敢放缓一步。
一位村“两委”的工作人员佩服地说:“你们背着几十根的木桩,还走得这么快,我们空手都跟不上,实在是了不起。”

鲁南高铁施工现场
山很高,树林很密,GPS都失去了信号。没法定位,怎么办?他们就爬上树,在树顶上接受信号,确定位置;山很陡,界址点落到了悬崖边,又该怎么办?一手攀着岩石,一手用力敲击铁钉,再用红漆喷成一个大大的圈。点在哪里,人就到哪里。这也是临沂国土测绘院土地测绘中心的测绘宗旨。后来,有工作人员笑着总结:“鲁南高铁日临段,就是我们一脚一脚走出来的。”
为了赶工期,他们每天天蒙蒙亮就赶到了现场,太阳落山、黑得看不见了,他们才舍得回家。一天下来,要步行十几公里。
正是靠着这种不屈不挠、艰苦奋斗的意志品质,临沂国土测绘院土地测量中心仅用时半个月,就顺利完成第一阶段放线任务,鲁南高铁也就此正式进入开工建设阶段。
当然,放线工作并非一蹴而就,而是一项长期性工作。由于在建过程中,需要根据实际情况,对线路和配套设施进行临时微调,这就要求土地测绘中心的工作人员随时待命、时刻准备。
“只要有放线任务,哪怕是凌晨,我们也得赶到现场,一刻也不敢耽误。”临沂国土测绘院土地测量中心负责人黄超说,“在经历二次放线、临时放线等工作后,直到今年年初,我们才算完成所有放线重任。”
对此,中铁设计院二院相关负责人曾评价:“交给他们,就两个字,‘放心’。敬业态度、职业素养,绝对是业内一流。”
为征用土地“画像”
很快,又一项急难险重的任务——勘测定界图迎面而来。勘测定界图,即为鲁南高铁日临段所征用的土地“画像”,是国有用地还是集体用地,土地性质,是农用地、建设用地,还是耕地、园地住宅用地……
每一个地块,都要标明得清清楚楚。“这是征地补偿的依据和标准,涉及到国家、集体和个人的利益,不能有任何闪失。”土地测量中心相关负责人说。
2019年4月,依据第二次全国土地调查的结果,临沂国土测绘院土地测量中心又开始全力投身勘测定界图的工作中。

根据鲁南高铁日临段建设时间表,5月中旬是临沂国土测绘院土地测绘中心上交勘测定界图成果的最后日期——完成这项工作,只有不到一个月的时间!
倒排工期、人人担责,土地测绘中心全体人员拧成一股绳,心往一处想,劲往一处使,奋勇争先,不甘落后。
这一次,他们连续加班三个星期,白天连着黑夜转,谁也不敢有停一停、歇一歇的想法,“因为时间太紧张了,谁歇一歇,就可能耽误全盘工作”。
就这样,在被动修改、重新调整四次之后,385张勘测定界图全部完工、验收完毕。看着这摞成一摞的数据资料,很多职工来不及激动,已瘫倒在桌子上,睡熟了。这是临沂国土测绘院继界址点核对和放线工作之后,为鲁南高铁日临段的建设交上的第三份优质答卷。
高铁通了,但测绘工作并未结束。接下来,临沂国土测绘院还将为鲁南高铁日临段绘制三维地图,并将其融入到专题地图中,为市委、市政府的相关决策提供更加直观、清晰的地图和数据工具,也为“大美新临沂”建设做出新的贡献。
思政案例3:蛟龙号
北京时间6月27日5点29分,“蛟龙”号开始了第五次的下潜试验。
5点18分,蛟龙号顺利布放入水,5点29分,蛟龙号开始下潜,以每分钟41米的速度往海底前行。今天蛟龙号的目的地还是7000米至7100的深度。8点39分蛟龙号完成第一组抛载,几分钟之后在7009米水深成功坐底。
北京时间9点50分左右,蛟龙号下潜深度再创历史,达到7059米并重新坐底。11点47分左右到7062.68米。是目前同类潜水器到达的最大深度。
“蛟龙”号今天在7062米海底取得了3个水样,2个沉积物样品和1个生物样品,完成了标志物布放,进行了潜水器定高、测深侧扫和重心调节试验。还利用诱饵吸引了很多生物过来,抓拍了大量照片和视频。完成了全流程验证计划。
12点左右蛟龙号开始上浮。下午四点多返回母船。
蛟龙号下潜意义
我国是第五个成功研制深海载人潜水器的国家。在全球载人潜水器中,“蛟龙”号属于第一梯队。目前全世界投入使用的各类载人潜水器约90艘,其中下潜深度超过1000米的仅有12艘,更深的潜水器数量更少,目前拥有6000米以上深度载人潜水器的国家包括中国、美国、日本、法国和俄罗斯。除中国外,其他4国的载人潜水器最大工作深度均未超过6500米,经常下潜深度也不过5000米。
“蛟龙”号成功突破7000米深度,证明它可以在全球99.8%的海底实现较长时间的海底航行、海底照相和摄像、沉积物和矿物取样、生物和微生物取样、标志物布放、海底地形地貌测量等作业,是我国深海技术的一项重大突破。
国家海洋局局长刘赐贵表示,随着“蛟龙”号载人潜水器逐步完成海上试验,将转向业务化运行,实现其业务化共享使用等问题将逐步提上日程,将在未来3至5年开展“蛟龙”号试验性应用。通过试验性应用航次,一方面尽快满足国内科技界对“蛟龙”号的急切需求,尽快取得一批高水平的研究成果,另一方面逐步形成“蛟龙”号的业务化运行能力,探索出一套面向全国开放的应用机制。
西方媒体普遍认为“蛟龙号”“具有强大的军事潜能”,可用于核潜艇外壳改进,水下通讯升级和破坏他国对中国的水下监听系统。
英国路透社分析说,“蛟龙号”虽然表面上看是国家海洋局的项目,但实际上中国一直在积极发展强大海底实力,军方很可能也会密切关注深潜技术的发展。
美国《华尔街日报》说,“蛟龙号”另有所图,这台潜水器可用于截获或剪断海底线缆,回收海床上的外国武器,或维修、救援海军潜艇。
中国专家也表示,虽然“蛟龙号”主要用于科研试验,但在通信遥控、电子、机械等方面的技术突破都可用于军事,尤其是用于深海潜艇的研制。
“蛟龙”号的抗压材料也可被用于潜艇研究。目前世界上潜水深度最深的潜水艇最大潜水深度是俄罗斯的SⅡ级攻击核潜艇:750米(钛制艇体),美国海狼级攻击核潜艇:650米。中国的093潜艇目前只能下潜到300米;094潜艇估计在450米。
“蛟龙”号具有针对作业目标稳定的悬停定位能力,可保障潜水器完成高精度作业任务;其先进的水声通信和海底微地形地貌探测能力,将有助绘制高精度的海床地图,并可在深海拦截敌方的机密通信,从而大大提高潜艇的大洋行动力。
当前,中国无论在东海还是南海都面临严峻的海权争端。不仅日本、菲律宾、越南等周边国家一再在海洋问题上兴风作浪,美国、印度等也在积极插手,试图乱中取利。
“蛟龙”号的海试活动既有助提升中国对海底资源的勘探开发水平,同时又可以帮助海军力量的建设。海底军事技术的提高,将使解放军的海洋立体作战体系更加完备,从而更好地维护海权。

下潜7000米!蛟龙号迈进国际领先行列

聚焦蛟龙号六次下潜试验

蛟龙号试验性应用首次下潜顺利
思政案例4:四渡赤水—地形图在战争中的伟大作用
四渡赤水河,是中央红军创建川黔边根据地、川滇黔边根据地中在赤水河流域进行的运动战战役。是毛泽东在遵义会议进入党中央领导核心后帮助周恩来、朱德指挥和在苟坝会议进入党中央最高军事领导、指挥核心后亲自指挥的。
一渡、二渡赤水河的过程是毛泽东构思把“滇军调出来”战略计划的基础;苟坝会议成立毛泽东、周恩来、王稼祥三人团,代表政治局全权指挥军事,为毛泽东实施把“滇军调出来”战略计划提供了坚强的组织保证。萧华将军《长征组歌·四渡赤水出奇兵》、毛泽东本人说四渡赤水是他一生中的“最得意之笔”,广义上指一渡、二渡、三渡、四渡,狭义上特指三渡、四渡。
1935年3月18日,中央红军从茅台镇第三次渡过赤水河,进入川南,摆出北渡长江的态势。不出毛泽东所料,当红军主力从茅台渡过赤水河,再次出现在川南的时候,蒋介石随即再次把注意力集中到川南,调动大军堵截追杀。不料想毛泽东冷不防杀个“回马枪”,于3月20日至22日率领红军,秘密且迅速地从四川古蔺太平渡、二郎滩和贵州习水九溪口,第四次渡过赤水河回师黔北,令蒋介石望洋兴叹。
四渡赤水战役历时三个多月。这次战役,红军实行高度灵活机动的运动战方针,纵横驰骋于川、黔、滇边境广大地区,迂回穿插于敌人数十万重兵之间,积极寻求战机,有效地歼灭敌人。从而摆脱了敌人的围追堵截,粉碎了敌人妄图围歼红军于川、黔、滇边境的计划,使中央红军在长征的危急关头,从被动走向主动,从失败走向胜利。
四渡赤水战役,是毛泽东根据情况的变化,吸取前几次战斗的教训,指挥中央红军巧妙地穿插于国民党军重兵集团之间,灵活地变换作战方向,为红军赢得了时机,创造战机,在运动中歼灭了大量国民党军,牢牢地掌握战场的主动权,取得了战略转移中具有决定意义的胜利,这是中国工农红军战争史上以少胜多变被动为主动的光辉战例。毛泽东曾说,四渡赤水是他一生中的“得意之笔”。而美国作家哈里森·索尔兹伯里在所著的《长征——前所未闻的故事》中写到:长征是独一无二的,长征是无与伦比的。而四渡赤水又是“长征史上最光彩神奇的篇章”。

从地理环境来说,长征之路有两段路是最难走的,云贵高原和川西地区。四渡赤水就是在云贵高原,而雪山草地就是在川西地区。我们从江西出发,到现在已经经过了7个省,其中大部分省几天十几天就骑过去了,而贵州省,我们已经骑了两个月了,现在已经到达贵阳市息烽县,要出贵州省,还有很长的路要走。
三渡赤水是公开的,意在调动国民党军进入川南;而四渡赤水则是秘密的,意在跳出国民党军的包围圈,在广阔的空间中寻求机动。蒋介石和其部属压根没有想到毛泽东会挥兵重入黔北,依旧做着在川南聚歼红军的部署。在中央红军已经全部东渡赤水后,中央军薛岳还在军情通报中称“共匪大部尚在镇龙山、铁厂”,而云南军阀龙云则在训令各部“聚歼该匪于叙(永)、(古)蔺以南,赤水以西,毕节、仁怀以北地区”。直到3月25日,龙云还在命令各部将红军歼灭于“铁厂、镇龙山、石宝寨、大村间地区”,而此时,中央红军已东渡赤水三四日了。
从遵义会议后毛泽东重新回到红军指挥岗位,红军的行动不仅令蒋介石晕头转向,也让红军的许多高级指挥员迷惑难解。在行军的途中,毛泽东来到了红一军团第2师宿营地。当红2师师长刘亚楼等人提出自己的疑惑时,毛泽东微笑不语,拿过一张军用地图,用红色铅笔在图上画出了一道醒目的红线,由贵州向东南、向西、向西南,入云南,逼昆明,再折转直指金沙江,构成了一条令人难以置信的大迂回行进路线。这条路线的终点是千里之外的川滇交界的金沙江,而起点竟是蒋介石的行营所在地贵阳。这是一招石破天惊的妙棋,让蒋介石在惊慌失措之中方寸大乱。

思政案例5:采用工程中案例,结合误差、错误要求员工认真对待测量记录与计算规则
实验课的一般要求
一、 上课须知
1.准备工作
(1)上课前应阅读本任务书中相应的部分,明确实验的内容和要求。
(2)根据实验内容阅读教材中的有关章节,弄清基本概念和方法,使实验能顺利完成。
(3)按本任务书中的要求,于上课前淮备好必备的工具,如铅笔、小刀等。
2.要求
(1)遵守课堂纪律,注意聆听指导教师的讲解。
(2)实验中的具体操作应按任务书的规定进行,如遇问题要及时向指导教师提出。
(3)实验中出现的仪器故障必须及时向指导教师报告,不可随意自行处理。
二、 仪器及工具借用办法
1.每次实验所需仪器及工具均在任务书上载明,员工应以小组为单位于上课前凭员工证向数字测图实验室借领。
2.借领时,各组依次由1~2人进人室内,在指定地点清点、检查仪器和工具,然后在登记表上填写班级、组号及日期。借领人签名后将登记表及员工证交管理人员。
3.实习过程中,各组应妥善保护仪器、工具。各组间不得任意调换仪器、工具。若有损坏或遗失,视情节照章处理。
4.实习完毕后,应将所借用的仪器、工具上的泥土清扫干净再交还实验室,由管理人员检查验收后发还员工证。
三、 测量仪器、工具的正确使用和维护
1.领取仪器时必须检查
(1)仪器箱盖是否关妥、锁好。
(2)背带、提手是否牢固。
(3)脚架与仪器是否相配,脚架各部分是否完好,脚架腿伸缩处的连接螺旋是否滑丝。要防止因脚架未架牢而摔坏仪器,或因脚架不稳而影响作业。
2.打开仪器箱时的注意事项
(1)仪器箱应平放在地面上或其他台子上才能开箱,不要托在手上或抱在怀里开箱,以免将仪器摔坏。
(2)开箱后未取出仪器前,要注意仪器安放的位置与方向,以免用毕装箱时因安放位置不正确而损伤仪器。
3.自箱内取出仪器时的注意事项
(1)不论何种仪器,在取出前一定要先放松制动螺旋,以免取出仪器时因强行扭转而损坏制、微动装置,甚至损坏轴系。
(2)自箱内取出仪器时,应一手握住照准部支架,另一手扶住基座部分,轻拿轻放,不要用一只手抓仪器。
(3)自箱内取出仪器后,要随即将仪器箱盖好,以免沙土、杂草等不洁之物进入箱内。还要防止搬动仪器时丢失附件。
(4)取仪器和使用过程中,要注意避免触摸仪器的目镜、物镜,以免玷污,影响成像质量。不允许用手指或手帕等物去擦仪器的目镜、物镜等光学部分。
4.架设仪器时的注意事项
(1)伸缩式脚架三条腿抽出后,要把固定螺旋拧紧,但不可用力过猛而造成螺旋滑丝。要防止因螺旋未拧紧而使脚架自行收缩而摔坏仪器。三条腿拉出的长度要适中。
(2)架设脚架时,三条腿分开的跨度要适中;并得太靠拢容易被碰倒,分得太开容易滑开,都会造成事故。若在斜坡上架设仪器,应使两条腿在坡下(可稍放长),一条腿在坡上(可稍缩短)。若在光滑地面上架设仪器,要采取安全措施(例如用细绳将脚架三条腿连接起来),防止脚架滑动摔坏仪器。
(3)在脚架安放稳妥并将仪器放到脚架上后,应一手握住仪器,另一手立即旋紧仪器和脚架间的中心连接螺旋,避免仪器从脚架上掉下摔坏。
(4)仪器箱多为薄型材料制成,不能承重,因此,严禁蹬、坐在仪器箱上。
5.仪器在使用过程中要做到
(1)在阳光下观测必须撑伞,防止日晒和雨淋(包括仪器箱)。雨天应禁止观测。对于电子测量仪器,在任何情况下均应撑伞防护。
(2)任何时候仪器旁必须有人守护。禁止无关人员拨弄仪器,注意防止行人、车辆碰撞仪器。
(3)如遇目镜、物镜外表面蒙上水汽而影响观测(在冬季较常见),应稍等一会或用纸片扇风使水汽散发。如镜头上有灰尘应用仪器箱中的软毛刷拂去。严禁用手帕或其他纸张擦拭,以免擦伤镜面。观测结束应及时套上物镜盖。
(4)操作仪器时,用力要均匀,动作要难确、轻捷。制动螺旋不宜拧得过紧,微动螺旋和脚螺旋宜使用中段螺纹,用力过大或动作太猛都会造成对仪器的损伤。
(5)转动仪器时,应先松开制动螺旋,然后平稳转动。使用微动螺旋时,应先旋紧制动螺旋。
6.仪器迁站时的注意事项
(1)在远距离迁站或通过行走不便的地区时,必须将仪器装箱后再迁站。
(2)在近距离且平坦地区迁站时,可将仪器连同三脚架一起搬迁。首先检查连接螺旋是否旋紧,松开各制动螺旋,再将三脚架腿收拢,然后一手托住仪器的支架或基座,一手抱住脚架,稳步行走。搬迁时切勿跑行,防止摔坏仪器。严禁将仪器横扛在肩上搬迁。
(3) 迁站时,要清点所有的仪器和工具,防止丢失。
7.仪器装箱时的注意事项
(1)仪器使用完毕,应及时盖上物镜盖,清除仪器表面的灰尘和仪器箱、脚架上的泥土。
(2)仪器装箱前,要先松开各制动螺旋,将脚螺旋调至中段并使大致等高。然后一手握住一起支架或基座,另一手将中心连接螺旋旋开,双手将仪器从脚架上取下放入仪器箱内。
(3)仪器装入箱内要试盖一下,若箱盖不能合上,说明仪器未正确放置,应重新放置,严禁强压箱盖,以免损坏仪器。在确认安放正确后再将各制动螺旋略为旋紧,防止仪器在箱内自由转动而损坏某些部件。
(4)清点箱内附件,若无缺失则将箱盖盖上、扣好搭扣、上锁。
8.测量工具的使用
(1)使用钢尺时,应防止扭曲、打结,防止行人踩踏或车辆碾压,以免折断钢尺。携尺前进时,不得沿地面拖拽,以免钢尺尺面刻划磨损。使用完毕,应将钢尺擦净并涂油防锈。
(2)使用皮尺时应避免沾水,若受水浸,应晾干后再卷入皮尺盒内。收卷皮尺时,切忌扭转卷入。
(3)水准尺和花杆,应注意防止受横向压力,不得将水准尺和花杆斜靠在墙上、树上或电线杆上,以防倒下摔断。也不允许在地面上拖拽或用花杆作标枪投掷。
(4)小件工具如垂球、尺垫等,应用完即收,防止遗失。
四、 测量资料的记录要求
1.观测记录必须直接填写在规定的表格内,不得用其他纸张记录再行转抄。
2.凡记录表格上规定填写的项目应填写齐全。
3.所有记录与计算均用铅笔(2H或3H)记载。字体应端正清晰,字高应稍大于格子的一半。一旦记录中出现错误,便可在留出的空隙处对错误的数字进行更正。
4.观测者读数后,记录者应立即回报读数,经确认后再记录,以防听错、记错。
5.禁止擦拭、涂改与挖补。发现错误应在错误处用横线划去,将正确数字写在原数上方,不得使原字模糊不清。淘汰某整个部分时可用斜线划去,保持被淘汰的数字仍然清晰。所有记录的修改和观测成果的淘汰,均应在备注栏内注明原因(如测错、记错或超限等)。
6.禁止连环更改,若已修改了平均数,则不准再改计算得此平均数之任何一原始数。若已改正一个原始读数,则不准再改其平均数。假如两个读数均错误,则应重测重记。
7.读数和记录数据的位数应齐全。如在普通测量中,水准尺读数0325;度盘读数4°03′06″,其中的“0”均不能省略。
8.数据计算时,应根据所取的位数,按“4舍6入,5前单进双不进”的规则进行凑整。如1.3144,1.3136,1.3145,1.3135等数,若取三位小数,则均记为1.314。
9.每测站观测结束,应在现场完成计算和检核,确认合格后方可迁站。实验结束,应按规定每人或每组提交一份记录手簿或实验报告。
思政案例6:珠峰测量
2020年5月27日,珠峰高程测量登山队成功登顶世界第一高峰珠穆朗玛峰。


图为登山队在峰顶合影留念
北京时间5月27日上午11时整,2020珠峰高程测量登山队8名攻顶队员,全部成功登顶珠峰,将五星红旗插上世界最高峰峰顶并开展各项测量工作。
5月27日凌晨2时许,8名攻顶队员次落、袁复栋、李富庆、普布顿珠、次仁多吉、次仁平措、次仁罗布、洛桑顿珠从海拔8300米营地出发,克服重重困难,成功从北坡登上珠穆朗玛峰峰顶。巧合的是,45年前的今天,1975年5月27日中国登山队登顶珠峰,首次将觇标带至峰顶,测绘人员根据交会测量原理,推算出珠峰高程为8848.13米。
今天,测量登山队员在峰顶竖立起测量觇标,使用GNSS接收机通过北斗卫星进行高精度定位测量,使用雪深雷达探测仪探测了峰顶雪深,并使用重力仪进行了重力测量。上述高精度测量仪器均由我国自主研发。同时也是人类首次在珠峰峰顶开展重力测量,这将有利于大地水准面优化,提高珠峰高程精度,并获取宝贵的科学数据。当觇标竖立在峰顶后,在珠峰周边海拔5200米至6000米的6个交会点,测量队员开始同步开展峰顶交会测量和GNSS联测,获取珠峰高程测量数据。
据了解,2020珠峰高程测量实施以来,自然资源部第一大地测量队在珠峰及周边地区开展了水准测量、绝对重力测量、重力加密测量、GNSS测量和天文测量等工作,自然资源部中国地质调查局航空物探遥感中心还开展了航空重力测量。登顶测量和交会测量的成功完成,为本次珠峰测量任务的外业测量工作画下了圆满句号。峰顶测量完成后,将对观测数据进行联合处理,才能获得珠峰高程最终数据。
本次登顶测量一波三折,但测量登山队顶住压力,展现了为国测绘、为国攀登、不屈不挠的精神。4月30日下午,2020珠峰高程测量正式启动。5月6日,测量登山队第一次出征冲顶,但由于北坳冰壁有流雪风险而下撤;5月16日,测量登山队第二次向顶峰发起突击,但受气旋风暴“安攀”的影响,7790米以上区域积雪过深,不得不再次下撤。5月24日,测量登山队再次从6500米营地出发,第三次向顶峰发起突击,克服了大风、降雪等障碍,一举取得成功。5月26日,2020珠峰高程测量登山队8名攻顶队员从海拔7790米的C2营地出发,顺利抵达海拔8300米的突击营地。
据介绍,本次珠峰高程测量工作重点在以下五方面实现技术创新和突破:一是依托北斗卫星导航系统,开展测量工作;二是国产测绘仪器装备全面担纲本次测量任务;三是应用航空重力技术,提升测量精度;四是利用实景三维技术,直观展示珠峰自然资源状况;五是登顶观测,获取可靠测量数据。
1960 年,中国登山队首次登顶珠峰的过程中,面对海拔8700 米的“第二台阶”,队员王福洲、贡布、屈银华、刘连满群策群力,采用“搭人梯”的方式艰难渡过了这段曾被国外登山者誉为“不可逾越的天险”,践行了“哪怕珠峰比天高,定叫红旗顶峰飘”的凌云壮志。1975年中国登山队为了测量珠峰高程,再度努力攀登。抱着能前进绝不后退,不能前进也要创造条件前进的决心,九名登山队员再度登顶珠峰,架设觇标并完成测量,确认珠峰顶端冰面高度是8848.13米。

珠峰测量老照片
珠峰的顶端,空气稀薄,含氧量只有海平面的1/3,2008年北京奥运会前夕,中国登山健儿再度努力攀登,将奥运火炬送上珠峰顶端,圆满完成了奥运火炬接力传递,在峰顶喊出了中国声音“同一个世界,同一个梦想”,圆了中国人的百年奥运梦。
2020 年5 月27 日,面对多变的气象条件,身为队长的次落带领2020珠峰测量登山队攻顶组队员顺利登顶珠峰并完成了顶峰测量任务。队员们在世界之巅展开鲜艳党旗的时候,登山精神亦随再次登顶的好消息传遍祖国大地。再次成功登顶珠峰不仅是中国登山精神的又一次体现,中国也借此向世界展示了民族复兴的伟大力量。在攀登测量过程中,一批新型国产装备在世界屋脊经受历练,圆满完成了既定的测量任务,也展现了当代中国制造的勃勃生机。

闪耀珠峰冲顶测量

珠峰高程测量队成功登顶地球之巅

300多年,人类珠峰测量史

时刻准备只为成功冲顶!这是珠峰测量登山队的日常

2020年中国珠峰登顶复测告捷
这是时隔15年后,我国再次测量世界最高峰高度,因此备受关注。
本次珠峰高程测量工作重点在以下五方面实现技术创新和突破:
一是依托北斗卫星导航系统,开展测量工作;二是国产测绘仪器装备全面担纲本次测量任务;三是应用航空重力技术,提升测量精度;四是利用实景三维技术,直观展示珠峰自然资源状况;五是登顶观测,获取可靠测量数据。
值得注意的是,登顶成功后并不会马上公布珠峰新的“身高”。科学家需要通过复杂的计算消除误差,得到精确的珠峰高程。这是一个系统工程,大概需要2到3个月时间。
中国已对珠峰进行过6次大规模的测绘和科考工作,并先后于1975年和2005年两次成功测定并公布珠峰高程。其中,2005年珠峰高程复测,获得珠穆朗玛峰峰顶岩石面海拔高程8844.43米。
凌晨开始冲顶,上午登顶
4月30日下午,2020珠峰高程测量正式启动。5月6日珠峰测量登山队一行35名队员,由珠峰大本营第一次尝试向顶进发。
5月25日,队员从海拔7028米的C1营地出发,行进至海拔7500米的大风口时风力变大。大风迫使队员们无法正常攀登,只能趴在路线上慢慢前进。5月26日,2020珠峰高程测量登山队8名“最新”攻顶队员次落、袁复栋、李富庆、普布顿珠、次仁多吉、次仁平措、次仁罗布、洛桑顿珠从海拔7790米的C2营地出发,顺利抵达海拔8300米的突击营地。
历经磨难,今天凌晨2:10队员们开始正式冲顶,并最终在今天11点成功登顶。
登山队员为什么会选择凌晨开始冲顶?
中国测绘科学研究院研究员、2020珠峰高程测量技术协调组组长党亚民介绍,选择凌晨登山,它和珠峰的气候条件是有关系的。一般来说中午11点之前就必须下撤,因为下午以后,峰顶上风特别大,特别危险。登珠峰,到了一点钟不管你登到什么位置,你都必须返回。
这一次珠峰测量,还要在峰顶进行测量工作,还要留下时间,所以一般来说(早上)七八点之前,尽量就登上珠峰的顶端,所以要在凌晨一两点出发。
选择凌晨还有一个很重要的原因:凌晨雪不粘脚。登山运动员穿的爬山的靴子有四斤多重,如果雪再粘在上面其实也是蛮危险的。在凌晨的时候雪是不粘的,所以它反而更好一些,另外登山运动员都有一个头灯,可以照十几米的距离,所以不存在说看不见的问题,应该是很安全的。
队员们在山上待多长时间?
党亚民介绍,登山队员登到峰顶以后,这一次,大概会待一个多小时。以往他们在峰顶上待的时间都比较短,这次待一个半小时已经是极限了。主要(考虑到)大家带的氧气,就是还有一个人在峰顶的承受能力,风也非常大,气温也比较低,不能待时间太长了。
登山队员登顶后要把觇标立起来,让在(海拔)5000到6000米的一些测绘队员可以瞄准觇标进行交汇测量,这是第一个。第二个还要做的就是卫星导航定位技术,就是卫星定位接收机测量峰顶的位置和高层。第三,还要测一下雪深,用雪深雷达在山顶,把山顶雪深进行一些测量。
党亚民还表示,以往珠峰测量,所有的观测数据都要靠登山队员和测量队员把它拿回来。这一次珠峰测量,咱们国家的5G架到6000多米了,可以实时的把数据传下来,传到数据中心。同时,也可以在第一时间对这些数据进行分析,看它的数据的质量怎么样。
还有一个是测完了以后,测量仪器可以在山上再多停留一会儿,我们可以多观测一些数据,通过登山队员把一部分,把前面几十分钟的数据拿回来了,后面还会继续通过5G往下传数据,这样我们在峰顶的观测时间会长一些,精度也就会高一些。
为何一定要靠人实地测量?
攀登珠峰是具有风险的任务,高程测量为什么不能通过测绘技术和高科技设备,必须要靠人来完成?相关测绘专家表示,目前的技术手段尚无法确保测量型无人机或机器人在峰顶作业。
自然资源部第一大地测量队(国测一大队)副队长张庆涛说,早期的珠峰测绘多在无人登顶的情况下进行,传统的交会测量和三角高程测量有可能出现偏差。
张庆涛说,珠峰峰顶并不是一个点,而是一个20多平方米的平面。从山脚下的各观测点瞄准峰顶测量,目标点难以一致。因此,“必须由人将觇标带上峰顶。有了觇标,我们在山脚下布设的观测点就能更精确地照准峰顶的测量目标,从而测得精确的角度和距离。”他说。
党亚民也表示,卫星遥感影像,目前主要用于地表的监测,它可以获得地表的一些信息。但就目前来说它的精度还是不够,大概能得到的高程方面的精度是两米,另外就是它测的也是雪面的高度,因为没有人工到峰顶上去,它就没有雪深的测量,用卫星遥感影像来珠峰测量精度是不够的。
另外,在珠峰顶上作业对直升机的要求是非常高的,要把测量队员放下来,把测量设备、测量仪器从飞机上卸下来。珠峰顶上的地方非常小,飞机是不能降落的,而且在运动过程中,飞机的螺旋所引起的风有可能会引起冰雪的崩塌。
登顶成功后就能公布测量结果吗?
是否登顶成功后就能迅速公布测量结果,了解珠峰“身高”变化?专家表示否定。因为登顶测量成功只意味着取得了一手的测量数据,但并没有得到珠峰的精确高程。
“在对数据分析、处理的基础上,还要进行理论研究、严密计算和反复验证,才能确定珠峰精确高程。”党亚民说。
此外,温度、气压、折光环境等因素都会对测量产生影响,科学家需要通过复杂的计算消除误差,得到精确的珠峰高程。这是一个系统工程,大概需要2到3个月时间。最后还要经过一定的审核程序,才会得出珠峰的确切“身高”。
精确测定珠峰高程为何意义重大
专家表示,珠峰高程的精确测定,可以结束国际上珠峰高程不统一的混乱局面,为世界地球科学研究做出贡献,其社会效益和科学意义是十分巨大的。
同时,随着科学技术进步,如GPS技术、雷达测深技术、大地水准面精化、绝对重力测量技术、气象探测技术、登山装备技术及地学理论方法的完善,也为更加精确地测量珠峰高程创造了必要的条件。
中国测绘科学研究院经理、2020珠峰高程测量领导小组成员程鹏飞介绍,从地质的角度来说,青藏高原在近代一直都是国际上研究的热点。因为这个地带它是属于地质活跃的一个地方,它属于印度洋板块和欧亚板块冲击对撞造成的。
珠峰高程精确测量在地学研究中具有重要的理论价值。我们可以根据珠峰及邻近地区地壳水平和垂直运动速率变化,揭示印度洋板块与欧亚板块相互作用力存在着不均匀强弱的变化,而这种强弱变化是引起我国大陆周期性地震活动的源动力。这些研究成果将对我国今后地震预报和减灾、防灾具有重要的实际意义。
程鹏飞表示,因为现在随着人类活动在青藏高原地区增多,还有全球变暖这些温室效应等等,使得这个地区缺陷逐渐在消退,越来越高,冰川也在消融。(珠峰测量)我们就可以了解生态状况,对于研究珠峰地区生态环境有重要意义。
国测一大队队长李国鹏表示,新中国成立以来,我国珠峰高程测量经历了从传统大地测量技术到综合现代大地测量技术的转变。每次珠峰测量,都体现了我国测绘技术的不断进步,彰显了我国测绘技术的最高水平。
思政案例7:角度测量中仪器的发展带来的角度测量的便利,游标经纬仪-光学经纬仪-电子经纬仪
1、游标经纬仪:20年代。
2、光学经纬仪:40年代。 光电、激光测距仪
3、红外测距仪:70年代
4、电子经纬仪+测距仪=电子速测仪器
5、全站型电子速测仪=全站仪
电子经纬仪+测距仪+电子记录





思政案例8:科技对测绘的巨大推进
近年来,在世界范围,以云计算、物联网、大数据、人工智能等为代表的新一代信息技术快速兴起且不断演进升级,并已在诸多领域实现规模化应用。在此形势下,国内外测绘地理信息界专家学者普遍认为,未来测绘科技将朝着智能化的方向发展。
因而,从战略发展层面深入研究分析以人工智能为代表的高新技术对未来测绘科技的发展影响,显得十分必要和重要。
回顾测绘科技发展历史,测绘的形成和发展在很大程度上依赖测绘方法和测绘仪器的创造和变革,而测绘方法和测绘仪器的变革往往离不开相关高新技术的引领和催化:计算机科学、数据库技术、网络技术等发展催生了地理信息系统技术,通信技术、卫星技术等发展催生了卫星导航定位技术,卫星技术、摄影技术、光电技术等发展催生了遥感技术,光电子等技术发展催生了高精尖的测量装备。
一切测绘科技创新活动最终都是围绕如何更好地描绘地球、认识地球、辅助管理地球这一根本目的,因而,只要可以用来帮助实现这一目标的科学技术最终都会被用于测绘科技创新发展活动之中。
21世纪以后,测绘技术与信息技术等新技术的融合趋势越来越明显:测绘与大数据、人工智能等技术相结合,大大提高了地理信息开发、处理的能力和水平,同时也催生了自动驾驶、增强现实等一些新的融合集成技术;测绘与云计算等技术相结合,大幅提高了地理信息数据的计算能力、管理能力和服务能力;测绘与移动互联技术的结合,大幅提高了地理信息数据的传输效率,催生了移动互联网地图等新应用。
人工智能对测绘科技的影响
人工智能是计算机学科的一个分支,20世纪70年代以来被称为世界三大尖端技术之一(空间技术、能源技术、人工智能),也被认为是21世纪三大尖端技术之一(基因工程、纳米科学、人工智能),甚至被发达国家视为人类的最后科学尖端。人工智能主要研究如何运用计算机来模拟人类的某些意识、思维、行为过程(如学习、推理、规划等),显著提高计算、识别、判断等方面的能力,有效避免人为因素产生的过失、误差、低效率等。机器深度学习是实现人工智能的核心技术,无时无刻学习是机器深度学习的基本要求,而云计算、物联网、大数据等技术是实现无时无刻机器深度学习的前提支撑技术。
多年来,测绘科技取得的进步与人工智能的发展进程也密不可分,以DP Grid、VirtuoZo、JX-4A等为代表的全数字摄影测量系统在影像自动定向与自动匹配、数字高程模型自动提取、正射影像自动生成与无缝镶嵌等方面的智能化水平不断提高[7-10],相关遥感数据处理系统的影像智能解译水平不断提高,测量机器人自动识别目标、自动照准、自动测角与测距、自动跟踪目标、自动记录等智能化水平不断提高,人工参与度逐步降低,工作效率不断提升[11-13]。面向未来,以机器人、语言识别、图像识别、自然语言处理和专家系统等为主要研究领域、以深度学习等为核心技术的人工智能将对测绘科技发展带来颠覆性的影响。
人工智能对大地测量与卫星导航定位技术的影响
(1) 让机器深度学习如何利用各种来源的卫星、航空、地面重力数据构建地球重力场模型,进而建立更高位阶、更高精度的地球重力场模型。
(2) 让机器深度学习如何利用已有的各种来源的重力数据、水准数据等构建大地水准面模型,进而建立全国/全球范围的厘米级甚至毫米级大地水准面模型。
(3) 利用机器深度学习如何实时智能化处理海量卫星导航定位基准站数据,为各类用户实时提供差分改正数据。
上述工作基础将构成实现毫米级实时卫星导航定位服务的必要条件,不仅能够为自动驾驶提供必要支撑,也将推动现代大地测量技术走向卫星导航定位与人工智能完美结合的新时代,彻底颠覆以全站仪、水准仪等传统技术手段进行大地测量、工程测量的时代。
利用人工智能的智能机器人技术,研制支持高精度室内定位的新型传感器、定位芯片等装备,能够自主获取水深、水下地形地貌等数据信息的水下智能测量机器人,适用于地下管线空间分布数据智能化获取的探地雷达装备,集高精度自主导航、定位、三维激光扫描、智能绘图等功能于一体的智能化地面测量机器人,基于远程控制、具备空中实时传输数据能力的智能无人机航飞系统以及机载微小型合成孔径雷达(synthetic aperture radar, SAR)、阵列天线三维SAR、激光雷达(light detection and ranging,LiDAR)等新型无人航空测绘装备,重力卫星、星载高空间分辨率传感器、星载高光谱分辨率传感器、星载高时相分辨率传感器、雷达卫星、激光测高卫星等航天测绘装备以及各种微小型遥感卫星和视频卫星,实现航空航天遥感装备、地上地下移动测量装备、水上水下移动测量装备、室内室外移动测量装备的自动化、智能化测量,大幅提高地理信息数据获取的效率和质量。
让机器深度学习如何准确、快速提取广泛存在于互联网、物联网和泛在传感网中的、与位置直接或间接相关的文本、电子地图、图表等结构化和非结构化的、用来表述空间特征的信息组成的网络众源地理信息数据,进而极大地丰富地理信息数据源。
根据测绘科技发展的一般规律,以人工智能为代表的新一代信息技术的发展将对测绘科技发展产生革命性的影响,甚至空前的影响。以认识地球、绘制地球、辅助管理地球为导向的测绘科学技术发展,需要充分利用深度学习技术来不断提升自身的智能化水平,进而提升服务经济社会发展的能力。但是不可否认,这一科技融合发展道路十分艰难,广大测绘地理信息科研工作者多年来一直致力于提升地理信息数据处理与应用的自动化、智能化水平,但是距离实现由机器完全替代人工的目标还十分遥远,尚有诸多需要加快攻克的科技难题。比如,如何围绕智能化地理信息数据获取、处理、管理、服务与应用的需要,加快研制室内、水下、地下、陆上、航空、航天等新一代智能化测绘地理信息装备。如何利用机器深度学习技术,提升海量卫星导航定位基准站数据的智能化处理能力,实现实时、毫米级卫星导航定位服务。如何实现遥感影像的全自动解译以及网络众源地理信息数据的全自动、高精度提取与融合处理,改进地理信息变化发现与信息提取的智能化水平。如何利用人工智能和大数据技术建立时空地理信息与经济、社会、人文等其他数据之间的关联数学模型。
思政案例9:科技力量带来的仪器变革
组合式:将电子经纬仪、红外测距仪、微处理器和电子记录装置(电子手簿)通过一定的连接器构成一个组合体;
整体式:将电子经纬仪、红外测距和电子微处理器以及储存设备集于一体。
思政案例11:国家秘密
有一种爱叫“国家机密”
1958年,邓稼先接受了国家最高机密任务——研制原子弹,随后他隐姓埋名,进入与世隔绝的西北戈壁滩研制出了中国第一颗原子弹,第一颗氢弹,第一颗中子弹。整整28年,邓稼先不知去向,他的夫人许鹿希信守离别时相互托付的诺言,无怨无悔地痴情等待。28年后的1986年,邓稼先却因为身患重病,在妻子的怀中离开人世。至今,许鹿希依然对丈夫怀有绵延无尽的柔情,演绎着一段人间少有的无上大爱。
1950年8月,邓稼先获得了博士学位,回国参加建设。1953年,他与许鹿希结婚。婚后5年,他们生活得无比快乐。可是1958年8月,随着邓稼先工作的突然转变,他们进入了寂寞的人生。
那晚,邓稼先睡在床上不断地翻身,许鹿希问:“你今天是怎么了?”邓稼先坐了起来,轻轻地把一只手放在她的手上:“我要调动工作。”她忙问:“调到哪?”他说:“这不能说。”她还想知道:“干啥?”他又说:“这也不能说。”她的心被刺痛了:“你给我一个信箱的号码,我跟你通信。”他仍然坚定地说:“这不行。”
这让许鹿希很难过,她刚30岁,孩子还小,她不知道他去干什么,眼泪顿时在眼眶里打转。可是邓稼先说:“我如果做好了这件事,就是死了也值得。”她了解他,他下了这样的决心,一定是不能改变的,他要干的事情也一定不简单。于是她咬住嘴唇,点了点头,说:“我支持你!”
此后,邓稼先便“人间蒸发”了,再也没有留下只言片语。
之后不久的一天傍晚,许鹿希领着两个孩子出去散步。刚走出楼门,她就注意到,有几个以前经常打招呼的人在一边看着她们娘儿仨窃窃私语。那些人问:“许老师,好久没有看到孩子的爸爸了。”
许鹿希先是一愣,但很快就回答:“出差了。”
“出差了?怎么那么久,不会是……”
“不会是什么?”许鹿希笑着反问。
“没事的,没事的。”问话人快速地走了。许鹿希看着他们远去的背影,下意识地把两个孩子的手拉得紧紧的。两个孩子摇晃着她的手问:“妈妈,爸爸呢?”听着孩子的问话,许鹿希内心涌上一种难言的苦衷。
一年、两年、五年就这么挺过去了。1964年,中国第一颗原子弹爆炸成功,震惊了全世界。1967年6月17日,我国第一颗氢弹在罗布泊成功爆炸。此时,她隐隐约约地知道丈夫在做什么了。这个时候,她感觉到自己的牺牲很值得。
10多年后的一天,他们终于见面了。当邓稼先推开房门站在许鹿希的面前时,许鹿希大吃一惊。从1958年到1971年,这是分别后的第一次重逢。邓稼先穿着旧的灰制服和绿军便鞋,当年英俊的汉子,如今都有了白头发。许鹿希有些不自然地走近邓稼先,想接过他手里的提包,可是邓稼先却把提包抓得紧紧的。他们就这样面对面地抓住一个提包,相对无言。
好一会儿,许鹿希强忍着就要流出的眼泪问:“你回来啦?”邓稼先没有回答,他松开提包去拉许鹿希的手。提包掉在了地上,他们的手紧紧地握在了一起。这一刻,泪水在无声地流淌。
很快,邓稼先又回到了工作岗位。1985年,邓稼先被确诊为直肠癌晚期,回京住院治疗,先后接受了2次大手术与3次小手术。1986年7月29日,邓稼先去世了。许鹿希不相信地问:“20多年的等候,分别得这么快?”
在邓稼先逝世后,许鹿希依旧对他念念不忘——家中的陈设一如既往,邓稼先的用具都标上了年代和使用日期,连他坐过的沙发上的毛巾都没换……她以自己对丈夫绵延无尽的柔情,演绎着一段人间至爱。
许鹿希说:“爱情的最高境界是互相理解、互相支持。因为只有这样,才可以在困难的时候鼓足勇气,跨过所有过不去的坎!”
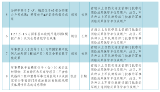
《测绘地理信息管理工作国家秘密范围的规定》
泄密无小事,红线不可碰!近日,自然资源部联合国家保密局印发《测绘地理信息管理工作国家秘密范围的规定》《规定》明确了测绘地理信息管理工作国家秘密范围涉及26项。
思政案例12:中国测绘职工职业道德规范
《中国测绘职工职业道德规范( 实行) 》中的六条规范与社会主义核心价值观、创新创业精神中相互融通的“敬业、爱国、法制、诚信、文明、友善、平等”等要素,列入教学计划的重要条目和课堂讲授的重要内容,将知识教育同价值观教育结合起来。
爱岗敬业、奉献测绘。测绘职工应当大力弘扬“爱祖国、爱事业、艰苦奋斗、无私奉献”的测绘精神,增强职业荣誉感,热爱测绘,乐于奉献,吃苦耐劳,不畏艰险。
维护版图、保守秘密。测绘职工应当具有强烈的爱国主义精神,增强政治责任感和国家版图意识,自觉维护国家版图的严肃性和完整性;增强保密观念和信息安全意识,确保地理空间信息安全。
严谨求实、质量第一。测绘职工应当自觉维护国家测绘基准、测绘系统的法定性和统一性,严格遵守测绘技术标准、规范图式和操作规程,真实准确,细致及时,确保成果质量。
崇尚科学、开拓创新。测绘职工应当弘扬科学精神,刻苦钻研技术,勇攀科技高峰;应当加强学习,大胆实践,与时俱进,积极进取,不断提高创新意识和能力。
服务用户、诚信为本。测绘职工应当牢固树立服务意识,主动服务,优质服务,拓宽服务领域,提高服务能力;在测绘活动中应当树立信用观念,遵守合同,诚实守信。
遵纪守法、团结协作。测绘职工应当树立法制观念,依法测绘,安全生产,合法经营,公平竞争,自觉维护测绘市场秩序;应当增强集体意识和团队精神,友爱互助,文明作业。